Една съвсем елементарна схема на "светкавица" за центровка на запалването, която може да помогне на тези, които не обичат да обикалят по сервизи. Преди имах някаква руска джиджавка с ИФК, вършеше работа, но като спрях да се занимавам със сервиза и се затри някъде. И когато миналия ден реших да проверя центровката на Витарата, се оказа, че няма с какво.
Схемката е спретната от наличните в шкафа материали, може да се направи по поне още 10 различни начина, но това ми се стори най-мързеливото решение. Цената на всичките части е около 2 лева, сглобява се за половин час, с все ровенето из шкафа и чесането по главата и не изисква някакви особени познания по електроника или специални умения, освен да не сте съвсем скарани със запояването. Ако не различавате анод от катод вече става малко по-сложно
При правилен монтаж, тръгва веднага и не иска никакви настройки.
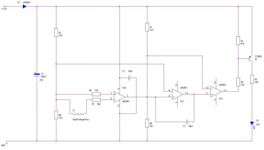
LM2901 (LM339, MC3302) представлява 4 кмпаратора в един корпус, работи спокойно на нестабилизирано захранване до към 36V и най-вече, това имах под ръка
Кондензаторите С1 и С2 са филтрови, С2 е препоръчително да се монтира максимално близо до захранващите изводи на LM2901. D1 е произволен изправителен диод, все пак максималния ток трябва да е съобразен с общата консумация на схемата, тоест всичко над 25V/150mA върши работа. Ако допустимия ток на диода е под 0.4А, желателно е кондензатора С1 да е не повече от 20 микро.
По-"фатален" е другия кондензатор - С3. 20 пикофарада е компромисен вариант, осигуряващ достатъчно време за светене на светодиода и стабилна работа на цялото устройство до към 1500 оборота на двигателя. Става и 10 и с 15 пико, само светодиода започва да свети по-слабо (тоест, той си свети все толкова, но за по-кратко, от там видимостта се влошава).
Транзистора 2Т3850 също е избран на принципа "това има", иначе всеки P-транзистор с бета над 60 върши работа, стига да осигурява достатъчно ток за светодиода/светодиодите.
Светодиода е бял, яркосветещ, добре е ъгъла на светене да е в рамките на 15 до 30 градуса, тоест съвсе обикновен, може и от запалка, стига да свети що-годе бяло. Самия светодиод съм го изнесъл на 50 санта кабел, за да е удобно да се бърка навсякъде.
Намотката L1 представлява 10-15 витки от какъв да е изолиран проводник, желателно едножилен (да не се саморазвива), навити на кабела на свеща на първия цилиндър. Ако кабелите са с допълнителна защита, може да се наложи да се направят 20-25 витки. Всъщност, това е и причината играчката да НЕ е удобна за професионална работа - ако трябва да навиете и развиете въпросната жица на 10 коли ... просто не е удобно. Естествено, има решение, но за любителски нужди и това върши идеална работа.
Ако се свързват повече от един светодиод, желателно е да се свързват всеки през собствен резистор - тока в случая е около 30mA на светодиод (установено експериментално, като компромис между добра видимост и дълговечност на светодиода) и при паралелно или последователно свързване, шанса някой светодиод просто да изгори е съвсем реален, въпреки импулсния режим на работа. Естествено, транзистора трябва да може да поеме увеличения ток.
При свързване към автомобила, първо се свързват двата края на намотката (без значение кой къде), след това се подава захранване, най-лесно директно от акумулатора. при загасен двигател, светодиода трябва да НЕ свети. Когато двигателя работи на обороти, светодиода видимо примигва. Най-лесния тест е да се светне срещу болта на шайбата на коляновия вал, трябва да изглежда неподвижен.
Няма проблем да се свържат и повече светодиоди, но тестовете показват, че и един върши добра работа. Най-много да се наложи да се почисти белега на шайбата, ако е твърде зацапан (или както беше в моя случай - боядисан
, така и не разбрах защо)
ВНИМАНИЕ! Обикновено белезите за центровка са на шайбата на коляновия вал, а там има въртящи се ремъци, на повечето джипки - и постоянно въртяща се перка на охладителната система! Пипайте внимателно, да не остане някой без пръсти! Също така умната при свързването към акумулатора - знам, че знаете, но техниката на безопасност е хитро нещо и не трябва да се забравя!
Схемката е спретната от наличните в шкафа материали, може да се направи по поне още 10 различни начина, но това ми се стори най-мързеливото решение. Цената на всичките части е около 2 лева, сглобява се за половин час, с все ровенето из шкафа и чесането по главата и не изисква някакви особени познания по електроника или специални умения, освен да не сте съвсем скарани със запояването. Ако не различавате анод от катод вече става малко по-сложно
При правилен монтаж, тръгва веднага и не иска никакви настройки.LM2901 (LM339, MC3302) представлява 4 кмпаратора в един корпус, работи спокойно на нестабилизирано захранване до към 36V и най-вече, това имах под ръка

Кондензаторите С1 и С2 са филтрови, С2 е препоръчително да се монтира максимално близо до захранващите изводи на LM2901. D1 е произволен изправителен диод, все пак максималния ток трябва да е съобразен с общата консумация на схемата, тоест всичко над 25V/150mA върши работа. Ако допустимия ток на диода е под 0.4А, желателно е кондензатора С1 да е не повече от 20 микро.
По-"фатален" е другия кондензатор - С3. 20 пикофарада е компромисен вариант, осигуряващ достатъчно време за светене на светодиода и стабилна работа на цялото устройство до към 1500 оборота на двигателя. Става и 10 и с 15 пико, само светодиода започва да свети по-слабо (тоест, той си свети все толкова, но за по-кратко, от там видимостта се влошава).
Транзистора 2Т3850 също е избран на принципа "това има", иначе всеки P-транзистор с бета над 60 върши работа, стига да осигурява достатъчно ток за светодиода/светодиодите.
Светодиода е бял, яркосветещ, добре е ъгъла на светене да е в рамките на 15 до 30 градуса, тоест съвсе обикновен, може и от запалка, стига да свети що-годе бяло. Самия светодиод съм го изнесъл на 50 санта кабел, за да е удобно да се бърка навсякъде.
Намотката L1 представлява 10-15 витки от какъв да е изолиран проводник, желателно едножилен (да не се саморазвива), навити на кабела на свеща на първия цилиндър. Ако кабелите са с допълнителна защита, може да се наложи да се направят 20-25 витки. Всъщност, това е и причината играчката да НЕ е удобна за професионална работа - ако трябва да навиете и развиете въпросната жица на 10 коли ... просто не е удобно. Естествено, има решение, но за любителски нужди и това върши идеална работа.
Ако се свързват повече от един светодиод, желателно е да се свързват всеки през собствен резистор - тока в случая е около 30mA на светодиод (установено експериментално, като компромис между добра видимост и дълговечност на светодиода) и при паралелно или последователно свързване, шанса някой светодиод просто да изгори е съвсем реален, въпреки импулсния режим на работа. Естествено, транзистора трябва да може да поеме увеличения ток.
При свързване към автомобила, първо се свързват двата края на намотката (без значение кой къде), след това се подава захранване, най-лесно директно от акумулатора. при загасен двигател, светодиода трябва да НЕ свети. Когато двигателя работи на обороти, светодиода видимо примигва. Най-лесния тест е да се светне срещу болта на шайбата на коляновия вал, трябва да изглежда неподвижен.
Няма проблем да се свържат и повече светодиоди, но тестовете показват, че и един върши добра работа. Най-много да се наложи да се почисти белега на шайбата, ако е твърде зацапан (или както беше в моя случай - боядисан
, така и не разбрах защо)ВНИМАНИЕ! Обикновено белезите за центровка са на шайбата на коляновия вал, а там има въртящи се ремъци, на повечето джипки - и постоянно въртяща се перка на охладителната система! Пипайте внимателно, да не остане някой без пръсти! Също така умната при свързването към акумулатора - знам, че знаете, но техниката на безопасност е хитро нещо и не трябва да се забравя!



Коментар